Tracking Efficiency

theoretical_max <- 40
m.PCR.data <- subj_data %>%
  select(Participant, Group, ResourceSpeed, SignalingType, PCS) %>%
  mutate(PCS_0_1 = PCS / theoretical_max)

PCS distribution by conditions

m.PCR.data %>%
  ggplot(aes(x = PCS)) +
  geom_histogram(binwidth = 2, fill = "lightblue", color = "black") +
  facet_grid(rows = vars(ResourceSpeed), cols = vars(SignalingType)) +
  theme_nice()

# Check if PCS can be exactly 0 or 40
m.PCR.data %>%
  filter(PCS == 0 | PCS == theoretical_max) %>%
  select(Participant, PCS, ResourceSpeed, SignalingType)

Model 1

m.PCR.1.formula <- brmsformula(
  PCS_0_1 ~ 1 + SignalingType * ResourceSpeed + (1 | Group),
  family = Beta(link = "logit", link_phi = "log")
  )

m.PCR.1.formula_comparison <- brmsformula(
  PCS_0_1 ~ 1 + SignalingType * ResourceSpeed
  )

m.PCR.1.priors <-
    prior(normal(0, 0.5), class = b) +
    prior(normal(0, 1), class = Intercept) +
    prior(normal(2, 1), class = phi, lb = 0) +
    prior(normal(0, 1), class = sd, lb = 0)
get_prior(m.PCR.1.formula, data = m.PCR.data)

Prior predictive checks

m.PCR.1.fit_prior <- brm(
  formula = m.PCR.1.formula,
  data    = m.PCR.data,
  prior   = m.PCR.1.priors,
  chains  = 4,
  cores   = 4,
  seed    = 42,
  iter    = 2000,
  file = paste0(fits_path, 'pcr_1_prior.rds'),
  sample_prior = "only",
  backend = "cmdstanr",
  threads = threading(100),
  control = list(adapt_delta = 0.95),
  save_pars = save_pars(all = TRUE))
pp_check(m.PCR.1.fit_prior, prefix = "ppd", ndraw = 20)

summary(m.PCR.1.fit_prior)
##  Family: beta 
##   Links: mu = logit; phi = identity 
## Formula: PCS_0_1 ~ 1 + SignalingType * ResourceSpeed + (1 | Group) 
##    Data: m.PCR.data (Number of observations: 621) 
##   Draws: 4 chains, each with iter = 2000; warmup = 1000; thin = 1;
##          total post-warmup draws = 4000
## 
## Multilevel Hyperparameters:
## ~Group (Number of levels: 247) 
##               Estimate Est.Error l-95% CI u-95% CI Rhat Bulk_ESS Tail_ESS
## sd(Intercept)     0.81      0.61     0.03     2.27 1.00     2689     1541
## 
## Regression Coefficients:
##                                   Estimate Est.Error l-95% CI u-95% CI Rhat Bulk_ESS Tail_ESS
## Intercept                            -0.03      1.07    -2.10     2.00 1.00     9375     3250
## SignalingTypeNP                      -0.00      0.50    -0.98     0.95 1.00     6094     2949
## SignalingTypeVP                      -0.00      0.51    -0.97     0.98 1.00     7254     2724
## SignalingTypeFP                       0.00      0.48    -0.95     0.94 1.00     7907     2798
## ResourceSpeedslow                    -0.00      0.49    -0.95     0.95 1.00     6907     2629
## SignalingTypeNP:ResourceSpeedslow     0.01      0.49    -0.92     0.95 1.00     7112     3016
## SignalingTypeVP:ResourceSpeedslow    -0.01      0.50    -1.00     0.95 1.00     7115     2901
## SignalingTypeFP:ResourceSpeedslow     0.00      0.50    -0.97     0.97 1.00     7420     2709
## 
## Further Distributional Parameters:
##     Estimate Est.Error l-95% CI u-95% CI Rhat Bulk_ESS Tail_ESS
## phi     2.06      0.94     0.34     3.94 1.00     2856     1397
## 
## Draws were sampled using sample(hmc). For each parameter, Bulk_ESS
## and Tail_ESS are effective sample size measures, and Rhat is the potential
## scale reduction factor on split chains (at convergence, Rhat = 1).

Model fitting

m.PCR.1.fit <- brm(
  formula = m.PCR.1.formula,
  data    = m.PCR.data,
  prior   = m.PCR.1.priors,
  chains  = 7,
  cores   = 7,
  seed    = 42,
  iter    = 20000,
  file = paste0(fits_path, 'pcr_1.rds'),
  backend = "cmdstanr",
  threads = threading(100),
  control = list(adapt_delta = 0.95),
  save_pars = save_pars(all = TRUE)
  )
summary(m.PCR.1.fit)
##  Family: beta 
##   Links: mu = logit; phi = identity 
## Formula: PCS_0_1 ~ 1 + SignalingType * ResourceSpeed + (1 | Group) 
##    Data: m.PCR.data (Number of observations: 621) 
##   Draws: 7 chains, each with iter = 20000; warmup = 10000; thin = 1;
##          total post-warmup draws = 70000
## 
## Multilevel Hyperparameters:
## ~Group (Number of levels: 247) 
##               Estimate Est.Error l-95% CI u-95% CI Rhat Bulk_ESS Tail_ESS
## sd(Intercept)     0.03      0.02     0.00     0.07 1.00    44768    36289
## 
## Regression Coefficients:
##                                   Estimate Est.Error l-95% CI u-95% CI Rhat Bulk_ESS Tail_ESS
## Intercept                            -0.38      0.06    -0.49    -0.27 1.00    55301    56556
## SignalingTypeNP                      -0.15      0.08    -0.31     0.01 1.00    68325    57564
## SignalingTypeVP                      -0.18      0.08    -0.33    -0.03 1.00    67324    59737
## SignalingTypeFP                      -0.03      0.08    -0.19     0.13 1.00    64695    56519
## ResourceSpeedslow                     0.47      0.08     0.32     0.63 1.00    49826    54319
## SignalingTypeNP:ResourceSpeedslow     0.02      0.11    -0.19     0.24 1.00    60986    57926
## SignalingTypeVP:ResourceSpeedslow     0.12      0.11    -0.10     0.33 1.00    60422    57596
## SignalingTypeFP:ResourceSpeedslow     0.13      0.11    -0.08     0.35 1.00    58708    56643
## 
## Further Distributional Parameters:
##     Estimate Est.Error l-95% CI u-95% CI Rhat Bulk_ESS Tail_ESS
## phi    15.61      0.66    14.33    16.91 1.00   177705    47876
## 
## Draws were sampled using sample(hmc). For each parameter, Bulk_ESS
## and Tail_ESS are effective sample size measures, and Rhat is the potential
## scale reduction factor on split chains (at convergence, Rhat = 1).

Model diagnostics

m.PCR.1.y = m.PCR.data$PCS_0_1
m.PCR.1.yrep = posterior_predict(m.PCR.1.fit, draws = 1000)
plot(m.PCR.1.fit, ask = F)

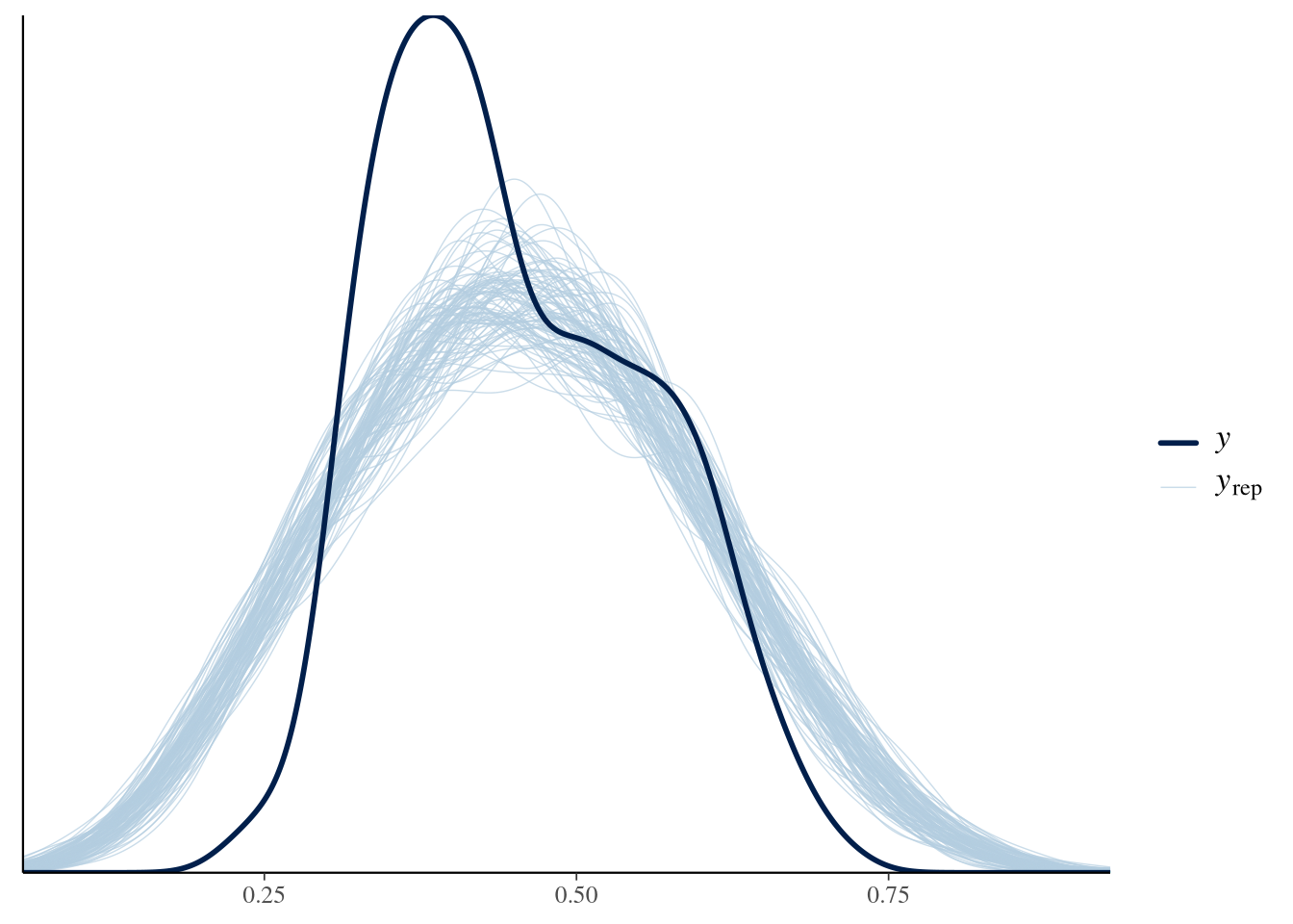
ppc_dens_overlay(m.PCR.1.y, m.PCR.1.yrep[1:100, ])

ppc_dens_overlay_grouped(m.PCR.1.y, m.PCR.1.yrep[1:100, ], 
                         group = m.PCR.data$ResourceSpeed)

ppc_dens_overlay_grouped(m.PCR.1.y,
                         m.PCR.1.yrep[1:100, ],
                         group = m.PCR.data$SignalingType)

group <- m.PCR.data$SignalingType
mask <- m.PCR.data$ResourceSpeed == 'fast'

ppc_dens_overlay_grouped(m.PCR.1.y[mask],
                         m.PCR.1.yrep[1:50, mask],
                         group = group[mask])

group <- m.PCR.data$SignalingType
mask <- m.PCR.data$ResourceSpeed == 'slow'

ppc_dens_overlay_grouped(m.PCR.1.y[mask],
                         m.PCR.1.yrep[1:50, mask],
                         group = group[mask])

Model predictions

plot(conditional_effects(m.PCR.1.fit, re_formula = m.PCR.1.formula_comparison, prob = 0.9), ask = F)

Condition comparisons

m.PCR.1.emmeans_contrast_draws.1 <- m.PCR.1.fit %>%
  emmeans(~ SignalingType * ResourceSpeed, epred = TRUE, type = "response", re_formula = m.PCR.1.formula_comparison) %>%
  contrast(method = "revpairwise", simple = "each", combine = TRUE) %>% 
  gather_emmeans_draws() %>% 
  mutate(.value = .value * theoretical_max)
m.PCR.1.comparison.1 <- m.PCR.1.emmeans_contrast_draws.1 %>%
  ggdist::mean_hdci(.width = 0.9) %>% 
  mutate(.value = round(.value, 2), .lower = round(.lower, 2), .upper = round(.upper, 2)) 

m.PCR.1.comparison.1 %>% 
  knitr::kable("html", digits = 2) %>% kable_classic(full_width = T, position = "center", )
ResourceSpeed SignalingType contrast .value .lower .upper .width .point .interval
. A slow - fast 4.69 3.43 5.95 0.9 mean hdci
. FP slow - fast 6.01 4.76 7.26 0.9 mean hdci
. NP slow - fast 4.86 3.60 6.16 0.9 mean hdci
. VP slow - fast 5.77 4.54 7.00 0.9 mean hdci
fast . FP - A -0.29 -1.54 0.96 0.9 mean hdci
fast . FP - NP 1.11 -0.19 2.40 0.9 mean hdci
fast . FP - VP 1.42 0.20 2.67 0.9 mean hdci
fast . NP - A -1.40 -2.67 -0.14 0.9 mean hdci
fast . VP - A -1.71 -2.90 -0.50 0.9 mean hdci
fast . VP - NP -0.31 -1.58 0.92 0.9 mean hdci
slow . FP - A 1.03 -0.24 2.31 0.9 mean hdci
slow . FP - NP 2.26 1.01 3.51 0.9 mean hdci
slow . FP - VP 1.66 0.40 2.91 0.9 mean hdci
slow . NP - A -1.23 -2.53 0.06 0.9 mean hdci
slow . VP - A -0.63 -1.94 0.66 0.9 mean hdci
slow . VP - NP 0.61 -0.68 1.88 0.9 mean hdci
m.PCR.1.emmeans_contrast_draws.1 %>%
  filter(ResourceSpeed != '.') %>% 
  rename(prediction = .value) %>% 
  ggplot(
    aes(y = contrast, 
        x = prediction, 
        color = ResourceSpeed, shape = ResourceSpeed, fill = ResourceSpeed)) +
  facet_grid(rows = vars(ResourceSpeed)) +
  stat_pointinterval(.width = 0.9) +
  scale_color_manual(values = get_colors("Qual2", num.colors = 2, reverse = TRUE, gradient = FALSE)) +
  scale_fill_manual(values = get_colors("Qual2", num.colors = 2, reverse = TRUE, gradient = FALSE)) +
  scale_shape_manual(values = c(21, 24)) +
  labs(x = 'Prediction PCS') +
  theme_nice()

m.PCR.1.emmeans_contrast_draws.2 <- m.PCR.1.fit %>%
  emmeans(~ ResourceSpeed, epred = TRUE, type = "response", re_formula = m.PCR.1.formula_comparison) %>%
  contrast(method = "revpairwise", simple = "each", combine = TRUE) %>% 
  gather_emmeans_draws() %>% 
  mutate(.value = .value * theoretical_max)
m.PCR.1.comparison.2 <- m.PCR.1.emmeans_contrast_draws.2 %>%
  ggdist::mean_hdci(.width = 0.9) %>% 
  mutate(.value = round(.value, 2), .lower = round(.lower, 2), .upper = round(.upper, 2)) 

m.PCR.1.comparison.2 %>% 
  knitr::kable("html", digits = 2) %>% kable_classic(full_width = T, position = "center", )
contrast .value .lower .upper .width .point .interval
slow - fast 5.33 4.69 5.98 0.9 mean hdci

Figure

Model 2

m.PCR.2.formula <- brmsformula(
  PCS_0_1 ~ 1 + SignalingType * ResourceSpeed + (1 | Group),
  phi ~ ResourceSpeed + SignalingType,
  family = Beta(link = "logit", link_phi = "log")
  )

m.PCR.2.formula_comparison <- brmsformula(
  PCS_0_1 ~ 1 + SignalingType * ResourceSpeed,
  phi ~ ResourceSpeed + SignalingType
  )

m.PCR.2.priors <-
    prior(normal(0, 0.5), class = b) +
    prior(normal(0, 1), class = Intercept) +
    prior(gamma(4, 0.1), class = Intercept, dpar = phi, lb = 0) +
    prior(normal(0, 1), class = b, dpar = phi) +
    prior(normal(0, 1), class = sd, lb = 0)
get_prior(m.PCR.2.formula, data = m.PCR.data)

Prior predictive checks

m.PCR.2.fit_prior <- brm(
  formula = m.PCR.2.formula,
  data    = m.PCR.data,
  prior   = m.PCR.2.priors,
  chains  = 4,
  cores   = 4,
  seed    = 42,
  iter    = 2000,
  file = paste0(fits_path, 'pcr_2_prior.rds'),
  sample_prior = "only",
  backend = "cmdstanr",
  threads = threading(100),
  control = list(adapt_delta = 0.95),
  save_pars = save_pars(all = TRUE))
pp_check(m.PCR.2.fit_prior, prefix = "ppd", ndraw = 20)

summary(m.PCR.2.fit_prior)
##  Family: beta 
##   Links: mu = logit; phi = log 
## Formula: PCS_0_1 ~ 1 + SignalingType * ResourceSpeed + (1 | Group) 
##          phi ~ ResourceSpeed + SignalingType
##    Data: m.PCR.data (Number of observations: 621) 
##   Draws: 4 chains, each with iter = 2000; warmup = 1000; thin = 1;
##          total post-warmup draws = 4000
## 
## Multilevel Hyperparameters:
## ~Group (Number of levels: 247) 
##               Estimate Est.Error l-95% CI u-95% CI Rhat Bulk_ESS Tail_ESS
## sd(Intercept)     0.79      0.60     0.03     2.24 1.00     3113     1560
## 
## Regression Coefficients:
##                                   Estimate Est.Error l-95% CI u-95% CI Rhat Bulk_ESS Tail_ESS
## Intercept                             0.01      1.03    -2.08     2.01 1.00     5691     3085
## phi_Intercept                        39.42     20.96    10.02    88.07 1.00     4885     2501
## SignalingTypeNP                       0.00      0.48    -0.94     0.95 1.00     4813     3051
## SignalingTypeVP                      -0.00      0.51    -0.99     1.02 1.00     5656     3220
## SignalingTypeFP                       0.01      0.50    -0.96     1.01 1.00     4794     2830
## ResourceSpeedslow                     0.00      0.49    -0.96     0.96 1.00     4946     2946
## SignalingTypeNP:ResourceSpeedslow    -0.01      0.51    -1.01     0.98 1.00     5189     2931
## SignalingTypeVP:ResourceSpeedslow    -0.00      0.50    -0.96     1.00 1.00     5035     2984
## SignalingTypeFP:ResourceSpeedslow    -0.00      0.51    -1.00     0.99 1.00     5284     2328
## phi_ResourceSpeedslow                 0.01      0.98    -1.94     1.98 1.00     4825     3045
## phi_SignalingTypeNP                  -0.01      1.01    -2.02     1.99 1.00     4741     2870
## phi_SignalingTypeVP                   0.01      0.99    -1.90     1.89 1.00     5314     2739
## phi_SignalingTypeFP                   0.01      1.01    -1.99     2.03 1.00     5061     3248
## 
## Draws were sampled using sample(hmc). For each parameter, Bulk_ESS
## and Tail_ESS are effective sample size measures, and Rhat is the potential
## scale reduction factor on split chains (at convergence, Rhat = 1).

Model fitting

m.PCR.2.fit <- brm(
  formula = m.PCR.2.formula,
  data    = m.PCR.data,
  prior   = m.PCR.2.priors,
  chains  = 7,
  cores   = 7,
  seed    = 42,
  iter    = 20000,
  file = paste0(fits_path, 'pcr_2.rds'),
  backend = "cmdstanr",
  threads = threading(100),
  control = list(adapt_delta = 0.95),
  save_pars = save_pars(all = TRUE)
  )
summary(m.PCR.2.fit)
##  Family: beta 
##   Links: mu = logit; phi = log 
## Formula: PCS_0_1 ~ 1 + SignalingType * ResourceSpeed + (1 | Group) 
##          phi ~ ResourceSpeed + SignalingType
##    Data: m.PCR.data (Number of observations: 621) 
##   Draws: 7 chains, each with iter = 20000; warmup = 10000; thin = 1;
##          total post-warmup draws = 70000
## 
## Multilevel Hyperparameters:
## ~Group (Number of levels: 247) 
##               Estimate Est.Error l-95% CI u-95% CI Rhat Bulk_ESS Tail_ESS
## sd(Intercept)     0.15      0.02     0.12     0.18 1.00    20154    36572
## 
## Regression Coefficients:
##                                   Estimate Est.Error l-95% CI u-95% CI Rhat Bulk_ESS Tail_ESS
## Intercept                            -0.39      0.03    -0.46    -0.33 1.00    44734    52068
## phi_Intercept                         4.18      0.17     3.86     4.52 1.00    37200    45129
## SignalingTypeNP                      -0.16      0.05    -0.27    -0.05 1.00    29755    42816
## SignalingTypeVP                      -0.20      0.05    -0.30    -0.10 1.00    29152    44264
## SignalingTypeFP                      -0.04      0.05    -0.14     0.07 1.00    29381    43185
## ResourceSpeedslow                     0.50      0.06     0.38     0.61 1.00    37380    48651
## SignalingTypeNP:ResourceSpeedslow     0.03      0.09    -0.14     0.20 1.00    31254    43631
## SignalingTypeVP:ResourceSpeedslow     0.14      0.08    -0.03     0.30 1.00    30461    44634
## SignalingTypeFP:ResourceSpeedslow     0.14      0.08    -0.02     0.31 1.00    30184    44332
## phi_ResourceSpeedslow                -0.93      0.13    -1.19    -0.66 1.00    81743    57087
## phi_SignalingTypeNP                   0.76      0.19     0.38     1.13 1.00    49050    52882
## phi_SignalingTypeVP                   0.88      0.19     0.50     1.25 1.00    45817    52698
## phi_SignalingTypeFP                   0.74      0.19     0.37     1.10 1.00    49874    53773
## 
## Draws were sampled using sample(hmc). For each parameter, Bulk_ESS
## and Tail_ESS are effective sample size measures, and Rhat is the potential
## scale reduction factor on split chains (at convergence, Rhat = 1).

Model diagnostics

m.PCR.2.y = m.PCR.data$PCS_0_1
m.PCR.2.yrep = posterior_predict(m.PCR.2.fit, draws = 1000)
plot(m.PCR.2.fit, ask = F)

ppc_dens_overlay(m.PCR.2.y, m.PCR.2.yrep[1:100, ])

ppc_dens_overlay_grouped(m.PCR.2.y, m.PCR.2.yrep[1:100, ], 
                         group = m.PCR.data$ResourceSpeed)

ppc_dens_overlay_grouped(m.PCR.2.y,
                         m.PCR.2.yrep[1:100, ],
                         group = m.PCR.data$SignalingType)

group <- m.PCR.data$SignalingType
mask <- m.PCR.data$ResourceSpeed == 'fast'

ppc_dens_overlay_grouped(m.PCR.2.y[mask],
                         m.PCR.2.yrep[1:50, mask],
                         group = group[mask])

group <- m.PCR.data$SignalingType
mask <- m.PCR.data$ResourceSpeed == 'slow'

ppc_dens_overlay_grouped(m.PCR.2.y[mask],
                         m.PCR.2.yrep[1:50, mask],
                         group = group[mask])

Model predictions

plot(conditional_effects(m.PCR.2.fit, re_formula = m.PCR.2.formula_comparison, prob = 0.9), ask = F)

Condition comparisons

m.PCR.2.emmeans_contrast_draws.1 <- m.PCR.2.fit %>%
  emmeans(~ SignalingType * ResourceSpeed, epred = TRUE, type = "response", re_formula = m.PCR.2.formula_comparison) %>%
  contrast(method = "revpairwise", simple = "each", combine = TRUE) %>% 
  gather_emmeans_draws() %>% 
  mutate(.value = .value * theoretical_max)
m.PCR.2.comparison.1 <- m.PCR.2.emmeans_contrast_draws.1 %>%
  ggdist::mean_hdci(.width = 0.9) %>% 
  mutate(.value = round(.value, 2), .lower = round(.lower, 2), .upper = round(.upper, 2)) 

m.PCR.2.comparison.1 %>% 
  knitr::kable("html", digits = 2) %>% kable_classic(full_width = T, position = "center", )
ResourceSpeed SignalingType contrast .value .lower .upper .width .point .interval
. A slow - fast 4.90 3.95 5.85 0.9 mean hdci
. FP slow - fast 6.31 5.34 7.29 0.9 mean hdci
. NP slow - fast 5.14 4.12 6.13 0.9 mean hdci
. VP slow - fast 6.14 5.19 7.08 0.9 mean hdci
fast . FP - A -0.36 -1.21 0.46 0.9 mean hdci
fast . FP - NP 1.17 0.25 2.09 0.9 mean hdci
fast . FP - VP 1.52 0.64 2.37 0.9 mean hdci
fast . NP - A -1.53 -2.37 -0.68 0.9 mean hdci
fast . VP - A -1.88 -2.64 -1.09 0.9 mean hdci
fast . VP - NP -0.35 -1.23 0.52 0.9 mean hdci
slow . FP - A 1.05 -0.02 2.16 0.9 mean hdci
slow . FP - NP 2.34 1.25 3.38 0.9 mean hdci
slow . FP - VP 1.69 0.63 2.73 0.9 mean hdci
slow . NP - A -1.29 -2.38 -0.16 0.9 mean hdci
slow . VP - A -0.64 -1.73 0.46 0.9 mean hdci
slow . VP - NP 0.65 -0.42 1.72 0.9 mean hdci
m.PCR.2.emmeans_contrast_draws.1 %>%
  filter(ResourceSpeed != '.') %>% 
  rename(prediction = .value) %>% 
  ggplot(
    aes(y = contrast, 
        x = prediction, 
        color = ResourceSpeed, shape = ResourceSpeed, fill = ResourceSpeed)) +
  facet_grid(rows = vars(ResourceSpeed)) +
  stat_pointinterval(.width = 0.9) +
  scale_color_manual(values = get_colors("Qual2", num.colors = 2, reverse = TRUE, gradient = FALSE)) +
  scale_fill_manual(values = get_colors("Qual2", num.colors = 2, reverse = TRUE, gradient = FALSE)) +
  scale_shape_manual(values = c(21, 24)) +
  labs(x = 'Prediction PCS') +
  geom_vline(aes(xintercept=0), linetype="longdash") +
  theme_nice()

m.PCR.2.emmeans_contrast_draws.2 <- m.PCR.2.fit %>%
  emmeans(~ ResourceSpeed, epred = TRUE, type = "response", re_formula = m.PCR.2.formula_comparison) %>%
  contrast(method = "revpairwise", simple = "each", combine = TRUE) %>% 
  gather_emmeans_draws() %>% 
  mutate(.value = .value * theoretical_max)
m.PCR.2.comparison.2 <- m.PCR.2.emmeans_contrast_draws.2 %>%
  ggdist::mean_hdci(.width = 0.9) %>% 
  mutate(.value = round(.value, 2), .lower = round(.lower, 2), .upper = round(.upper, 2)) 

m.PCR.2.comparison.2 %>% 
  knitr::kable("html", digits = 2) %>% kable_classic(full_width = T, position = "center", )
contrast .value .lower .upper .width .point .interval
slow - fast 5.62 5.13 6.11 0.9 mean hdci
m.PCR.2.comparison.combined_table <- bind_rows(
  m.PCR.2.comparison.2,
  m.PCR.2.comparison.1
) %>%
  select(ResourceSpeed, SignalingType, contrast, .value, .lower, .upper) %>%
  mutate(
    ResourceSpeed = ifelse(is.na(ResourceSpeed), ".", as.character(ResourceSpeed)),
    SignalingType = ifelse(is.na(SignalingType), ".", as.character(SignalingType)),
    sig = (.lower * .upper) > 0,
    Estimate = sprintf("%.2f", .value),
    Estimate = ifelse(sig, paste0("\\textbf{", Estimate, "}"), Estimate),
    hpdi = sprintf("[%.2f, %.2f]", .lower, .upper),
    hpdi = ifelse(sig, paste0("\\textbf{", hpdi, "}"), hpdi)
  ) %>%
  select(ResourceSpeed, SignalingType, contrast, Estimate, hpdi)

# (Optional) Rename columns for publication
colnames(m.PCR.2.comparison.combined_table) <- c(
  "Resource Speed", "Payoff Condition", "Contrast", "Mean", "90\\% HPDI"
)


kbl <- kable(
  m.PCR.2.comparison.combined_table,
  format = "latex",
  booktabs = TRUE,
  align = c("l", "l", "l", "r", "r"),
  caption = "Posterior Estimates Point Collection Rate",
  escape = FALSE
  ) %>% 
    kable_styling(latex_options = "hold_position") %>%
    row_spec(0, bold = TRUE)

unique_speeds <- unique(m.PCR.2.comparison.combined_table$`Resource Speed`)
start <- 1
for (speed in unique_speeds) {
  n_rows <- sum(m.PCR.2.comparison.combined_table$`Resource Speed` == speed)
  if (speed != ".") { 
    kbl <- group_rows(kbl, speed, start, start + n_rows - 1)
  }
  start <- start + n_rows
}

writeLines(kbl, paste0(comparisons, "pcr_2_comparison_combined.tex"))

Figure

Model Comparison

m.PCR.1.loo_model <- loo(m.PCR.1.fit, moment_match = F, reloo = F, draws = 1000)
m.PCR.2.loo_model <- loo(m.PCR.2.fit, moment_match = F, reloo = F, draws = 1000)
print(m.PCR.1.loo_model)
## 
## Computed from 70000 by 621 log-likelihood matrix.
## 
##          Estimate   SE
## elpd_loo    616.5  6.5
## p_loo         3.6  0.2
## looic     -1233.0 13.1
## ------
## MCSE of elpd_loo is 0.0.
## MCSE and ESS estimates assume MCMC draws (r_eff in [0.9, 1.8]).
## 
## All Pareto k estimates are good (k < 0.7).
## See help('pareto-k-diagnostic') for details.
print(m.PCR.2.loo_model)
## 
## Computed from 70000 by 621 log-likelihood matrix.
## 
##          Estimate   SE
## elpd_loo    847.9 21.2
## p_loo       102.0  6.4
## looic     -1695.8 42.4
## ------
## MCSE of elpd_loo is NA.
## MCSE and ESS estimates assume MCMC draws (r_eff in [0.4, 2.2]).
## 
## Pareto k diagnostic values:
##                          Count Pct.    Min. ESS
## (-Inf, 0.7]   (good)     619   99.7%   2202    
##    (0.7, 1]   (bad)        2    0.3%   <NA>    
##    (1, Inf)   (very bad)   0    0.0%   <NA>    
## See help('pareto-k-diagnostic') for details.
print(m.PCR.loo_comparison, simplify = FALSE, digits = 3)
##             elpd_diff se_diff   elpd_loo  se_elpd_loo p_loo     se_p_loo  looic     se_looic 
## m.PCR.2.fit     0.000     0.000   847.922    21.207     101.963     6.445 -1695.844    42.414
## m.PCR.1.fit  -231.435    16.536   616.487     6.544       3.584     0.235 -1232.974    13.088